亲们
断崖式降温
大雪狂风
今夜就要来了!!!
雨雪来了
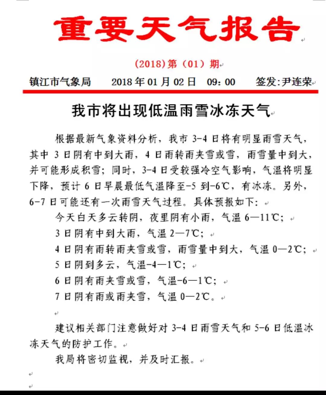
镇江市气象局1月2日09时发布重要天气报告

2日夜里到3日全市多云转阴有小到中雨,偏东风3-4级转东北风4-5级,气温4℃到7℃;4日全市阴有雨夹雪或雪,雨雪量中到大,气温0℃到2℃;5日全市小雪渐止转阴到多云,气温-3℃到2℃;6日全市阴有雨夹雪或雪,气温-6℃到1℃;7日全市阴有雨或雨夹雪,气温0℃到2℃。
江苏省气象台发布暴雪警报
昨天下午,江苏省气象台发布了入冬后首个暴雪警报,全省将迎来今冬首场强降雪,中北部将有大到暴雪、局部大暴雪。局地累计积雪达20厘米!
△ 视频自江苏广电融媒体新闻中心
据微博@江苏气象预报,今天沿淮和淮北地区白天阴转小雨或雨夹雪,傍晚前后到夜里转中到大雪,局部暴雪,其它地区以降雨为主,雨量中到大。



未来镇江人民的日子
可能又要变成这样了
早上起床的你▼

上班/学路上的你▼

晚上睡觉的你▼

由于雨雪发起的这次猛攻,
我市有可能有积雪形成
所以提醒大家,
容易打滑、潮湿的鞋子就不要穿了,
最好换上防滑的靴子。
速冻模式开启
更重要的是,
随着冷空气的南压以及降雪的结束,
5号起镇江进入速冻模式。
6日早晨
最低气温将降至-5℃到-6℃
如何做好水表、水管防冻工作!
1、“穿衣戴帽”:对暴露在室外水管、水表、水龙头等用水设施,可以使用棉麻织物、塑料泡沫进行包扎保温、水表井内必须干燥,无积水;

2、“关窗防冻”:天寒时,特别是在晚上关紧阳台、厨房、卫生间以及所有朝北房间的窗户以保证室内温度在零度以上;

3、“滴水成线”:在严寒天气,如果天气在0℃以下,可在晚间稍稍拧开龙头使水流成线,保证水管内自来水流动来防止夜间冻结;

4、“用水保障”:晚上做好蓄水准备,预防停水给次日生活造成不便;

5、“排空设施”:太阳能热水器水管应安装竖置防冻排水装置,以便排空防冻;
6、“应急措施”:对确已冻住的水管,如果是塑料的PP-R和PVC管,用户可以用热毛巾敷在水管上再用50℃左右热水冲淋化冻,切不可用火直接烘烤或用开水急烫,以免造成管道或水表开裂。
如发现水管异常情况请及时拨打968899供水服务热线报修。
周末再迎雨雪
另据了解,
本周末还有一股雨雪天气过程光临江苏,
不过,这次过程比2号到4号的
雨雪过程要弱一些,
预计在北部地区可能有中等强度的降雪,
南部地区会有雨转雨夹雪的过程,
基本上是小到中等的量级。

冷空气来袭
电烤炉、小太阳、电热毯、电热水袋
之类的取暖设备热销起来
这些设备在给大家带来温暖舒适的同时
也隐藏着诸多安全隐患
大家出门时要关闭电器电路
切勿超负荷用电,以免事故发生

驾车注意事项
起步不要玩命踩油门

最要紧的就是一个字“稳”!起步时不要乱给油,首先要做的是稳住油门缓给油,把油门控制好才能稳定的起步。
控制车速是关键

雨雪天气行驶中最常见的就是追尾和失控,所以控制车距和车速就显得尤为重要。在前方发生紧急情况时,较大的车距可以为您赢得充足的时间做出紧急处理措施。
弯道坡道必须提前减速

在路上行驶时免不了会遇到弯道和坡道,尤其是有些立交桥的匝道,既是弯道又是坡道,如果这里的雪被压得比较滑,会比其他路段更容易发生事故。在拐弯时需要提前减速,保持车速低速过弯,尽量不要在弯道超车或变道。
保持车速车距

冰雪路面驾驶要保持高度的注意力和预见性,对将要发生的事件作出预先判断,以便提前采取措施,防止因紧急情况发生时不能准确操作而发生事故;注意车速不要太快,保持前后车距(至少是平时车距的三倍以上)。

综合江苏新闻 镇江气象等
